结构化开发
- 系统设计的基本原理
- 抽象
- 模块化
- 信息隐蔽
- 模块独立
耦合
重点是区分各种耦合、耦合强度

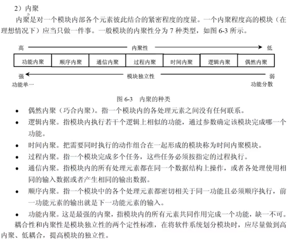
内聚

设计原则

系统文档
| 人员 | 阶段 | 文档 |
|---|---|---|
| 用户、系统分析人员 | 系统规划和系统分析 | 可行性研究报告、总体规划报告、系统开发合同和系统方案说明书 |
| 系统开发人员、项目管理人员 | 项目期 | 系统开发计划(包括工作任务分解表、PERT 图、甘特图和预算分配表等)、系统开发月报以及系统开发总结报告 |
| 系统测试人员、系统开发人员 | 系统方案说明书、系统开发合同、系统设计说明书和测试计划 | |
| 系统开发人员、用户 | 系统运行期间 | 用户手册和操作指南 |
| 系统开发人员、系统维护人员 | 系统设计说明书和系统开发总结报告 | |
| 用户、维修人员 | 运行维护期间 | 系统运行报告和维护修改建议 |
数据流图
同下午试题1
- 数据流图描述 数据在系统中如何被传送或变换,以及如何对数据流进行变换的功能或子功能,用于对功能建模
数据字典
- 数据字典为数据流图中的每个数据流、文件、加工以及组成数据流或文件的数据项做出说明
- 数据字典的内容包含4类条目:数据流、数据项、数据存储、基本加工。数据项是组成数据流和数据存储的最小元素
- 数据流条目:给出DFD中数据流的定义。
- 数据存储条目:对数据存储的定义。
- 数据项条目:不可再分解的数据单元。
- 基本加工条目:基本加工的处理逻辑。
- 数据词典管理:词典管理把词典条目按照某种格式组织后存储在词典里,提供排序、查找统计功能。
- 加工逻辑,加工逻辑描述方法有3种
- 结构化语言
- 外层
- 顺序结构
- 选择结构
IF-THEN-ELSE-ENDIFCASE-OF-ENDCASE - 重复结构
DO-WHILE-ENDDOREPEAT-UNTIL
- 内层
- 外层
- 判定表(决策表)
- 判定树
- 结构化语言
📒 从题中的总结
- 基本加工
- 对于每一个基本加工,必须有一个加工规格说明
- 加工规格说明必须描述把输入数据流变换为输出数据流的加工规则
- 加工规格说明不需描述实现加工的具体流程
- 结构化分析方法中,数据流图中的元素在数据字典中进行定义
📒 杂题总结
- 一个软件系统不仅仅只有一种数据流类型
- 结构化开发方法中,过程设计主要包含对数据结构和算法的设计。
- 数据流图建模应遵循 自顶向下、从抽象到具体 的原则